太阳成tyc7111cc
  • 集团主页|
  • 诚聘英才|
  • English|
您当前位置: 首页 > 员工工作 > 部门简介

部门简介

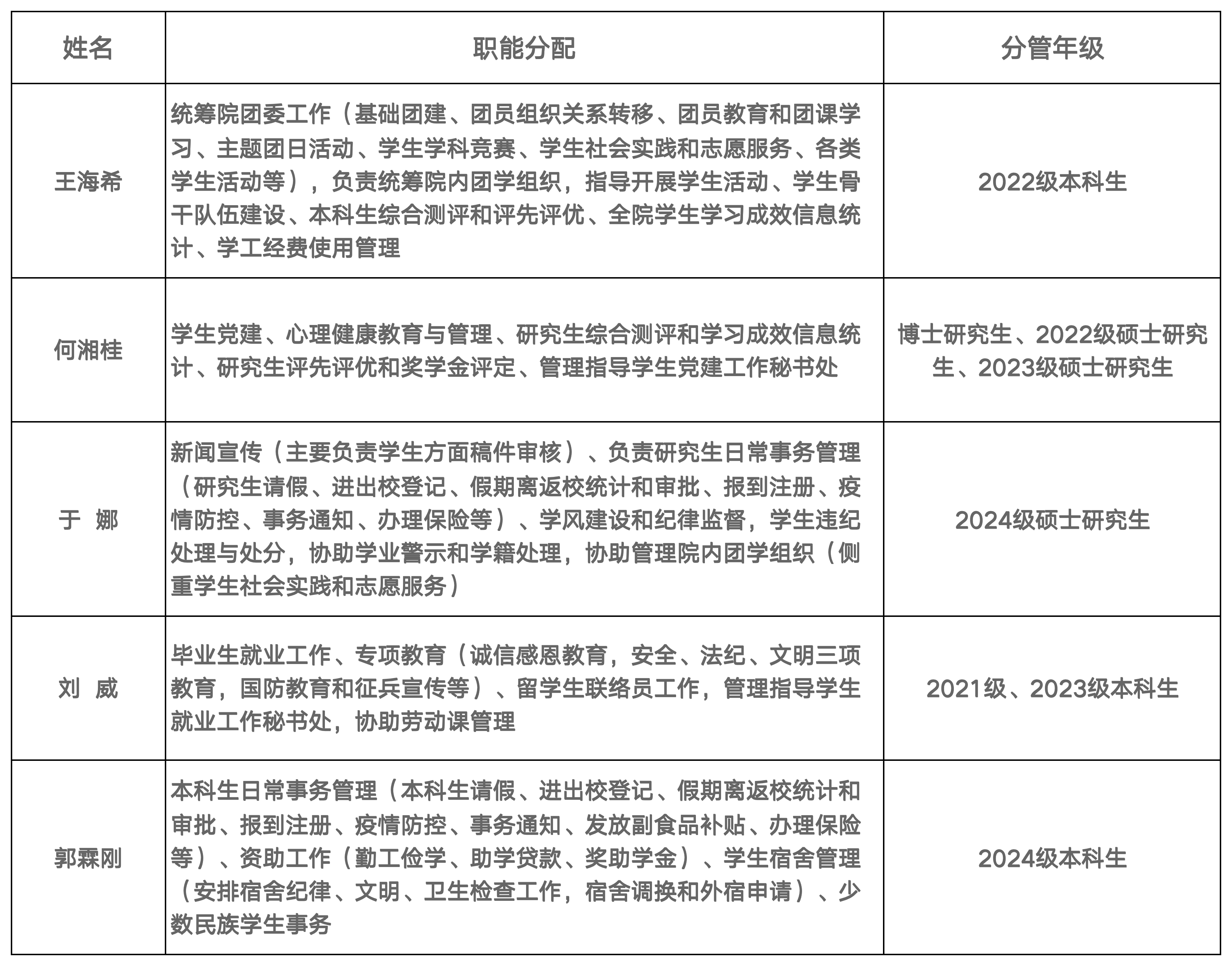
公司学工组、团委办公室是在公司党委领导下,行使有关员工教育、管理和服务工作职责的职能部门,负责公司员工的思想政治教育、事务管理、征兵入伍、资助工作、就业工作、心理健康教育等工作。目前共有5人,其中:七级职员1人,八级职员4人。办公地点设在公司副楼二楼B208,联系电话:0771-3156436。